追求合作共赢
Win win for you and me售前售中售后完整的服务体系
诚信经营质量保障价格合理服务完善
树突状细胞(DCs) 是免疫系统中的关键抗原呈递细胞,其迁移能力(包括内在运动性与趋化能力)对肿瘤免疫监视和T细胞激活至关重要。
传统研究多关注化学信号(如趋化因子)对DC迁移的调控,但机械刺激(如细胞外基质的硬度、拓扑结构等)也逐渐被认为是重要调控因素。
纳米碰撞:在体内,DC表面会不断受到来自外泌体、病毒颗粒、蛋白质复合物等超小生物颗粒的高频碰撞。这种碰撞具有超快作用时间(<500 µs) 和纳米级接触界面,但其是否影响DC功能尚不清楚。

图1。NCG促进DCs运动以增强免疫的示意图。
通过微流控系统和磁场驱动平台,研究者模拟了内源性纳米颗粒对DC的碰撞。
结果显示:
纳米碰撞使DC的迁移速度提高至对照组的1.41倍;
诱导多极性突起形成和F-肌动蛋白聚合;
不破坏细胞膜完整性,表明其作用机制与局部膜形变相关。
纳米碰撞引起局部膜曲率变化,激活Piezo1机械敏感通道;
导致Ca²⁺内流,形成局部钙热点;
Ca²⁺激活肌球蛋白IIA磷酸化,稳定F-肌动蛋白,增强细胞内在运动性;
Ca²⁺扩散至全细胞后,激活cPLA₂通路,上调CCR7表达,增强趋化能力。
RNA测序显示,纳米碰撞激活了钙信号通路和cPLA₂通路;
抑制Piezo1可阻断CCR7上调,证实Ca²⁺是关键信号枢纽;
同时下调ECM相关基因,有助于DC在肿瘤基质中更高效迁移。
纳米碰撞处理后的DC在24小时内淋巴结归巢能力提高7.1倍;
增强OVA抗原的捕获与MHC-I呈递能力;
提升IL-12、IFN-γ等炎症因子表达,促进T细胞激活。

图2. NCG触发的纳米碰撞的功能表征和生物力学相互作用。
为实现临床转化,研究团队设计了一种超声响应型纳米碰撞发生器(NCG):
结构:PFH核心 + 可破裂的脂肪酸壳层(FA);
机制:超声诱导PFH气化,产生内压,使壳层破裂并释放“碎片",引发纳米碰撞;
优势:
可精准控制碰撞强度;
脂肪酸成分本身具有免疫佐剂效应,增强TLR激活;
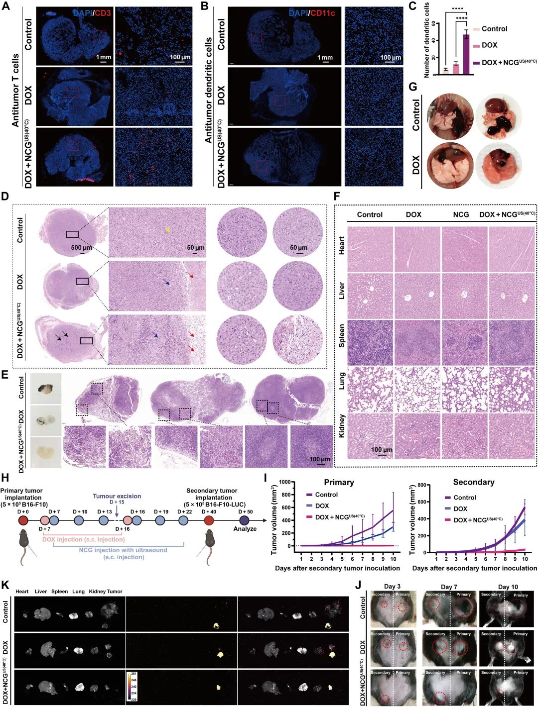
在肿瘤模型中与阿霉素(DOX)联合使用,显著抑制肿瘤生长、转移与复发。
在B16-F10黑色素瘤模型中,DOX + NCG组:
肿瘤体积显著缩小(终体积 < 100 mm³);
100%小鼠存活至实验终点;
淋巴结中成熟DC(CD86⁺CD80⁺) 和CD8⁺ T细胞显著增多;
肺和肾转移抑制;
二次肿瘤接种后生长被显著抑制,提示免疫记忆形成。

图3。NCG触发的纳米碰撞对黑色素瘤转移和复发的影响。
| 机制 | |
| 工具 | |
| 转化 | |
| 普适性 |
该研究不仅揭示了机械信号在免疫调控中的新角色,还提供了一种可临床转化的纳米机械免疫治疗策略。通过“纳米碰撞"增强DC的功能,为肿瘤免疫治疗提供了全新的思路和工具。




向有意向客户提试样/试用服务
欢迎咨询交流
长按上方二维码可添加微信;
主要提供两类设备
一类是细胞刺激力学加载(国产仪器可试用30天):
细胞牵张刺激系统
细胞静水压缩系统
细胞流体剪切系统
细胞电刺激系统
一类是测量弹性/粘弹性仪器
1. 生物力学试验机
2. 生物材料双轴力学测试系统
3. 生物纳米压痕仪
4. 微球压缩测试系统