追求合作共赢
Win win for you and me售前售中售后完整的服务体系
诚信经营质量保障价格合理服务完善
背景知识
自然的细胞外基质(ECMs)是粘弹性的,表现出应力松弛。然而,用于三维(3D)细胞培养的合成ECMs的水凝胶通常是弹性的。
水凝胶由聚合物的交联网络组成,如聚乙二醇(PEG)、海藻酸盐和透明质酸,这些聚合物共价连接到整合素结合配体,如RGD,常用于3D细胞培养或作为细胞负载的生物材料植入物以促进组织再生。
正常的细胞过程,如形状变化、迁移和增殖,在这些水凝胶中受到抑制,除非它们被设计成随时间降解。
研究方法
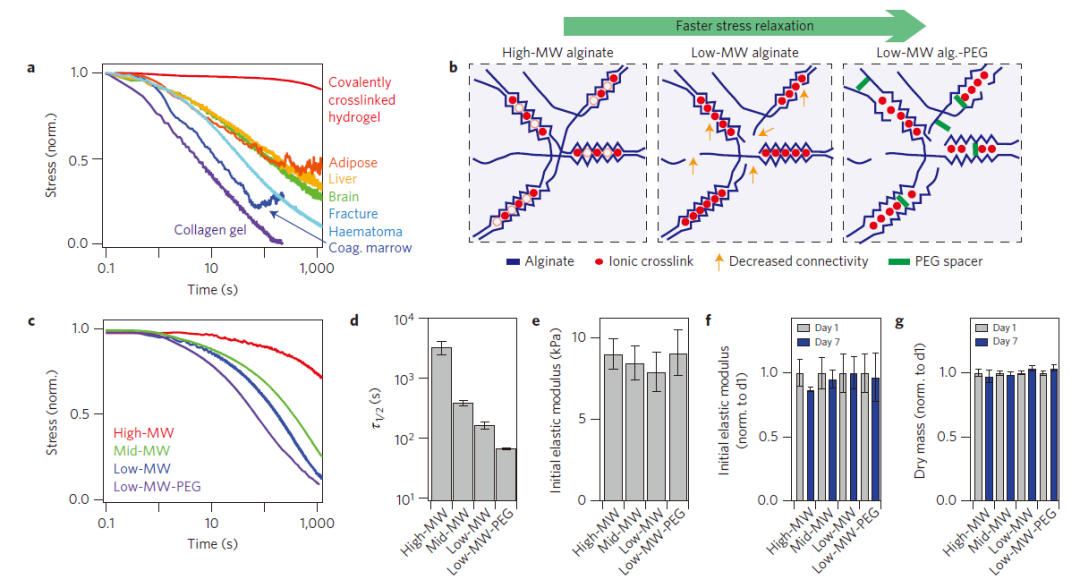
研究者通过调整海藻酸盐水凝胶的纳米结构,开发了一系列具有广泛应力松弛速率但初始弹性模量相似的材料。
选择了海藻酸盐作为研究对象,因为哺乳动物细胞不表达能降解这种聚合物的特定酶。
通过使用不同分子量的聚合物和不同的钙交联密度,以及共价耦合短PEG间隔物到海藻酸盐链上,来调控水凝胶的应力松弛特性。

图1|通过调节藻酸盐水凝胶的纳米级结构来调节应力松弛特性,而不依赖于初始弹性模量和基质降解,以捕捉活体组织的粘弹性行为。
实验结果
通过降低海藻酸盐的分子量从280 kDa到35 kDa,并进一步通过耦合5 kDa PEG间隔物到35 kDa海藻酸盐上,显著增强了水凝胶的应力松弛速率。
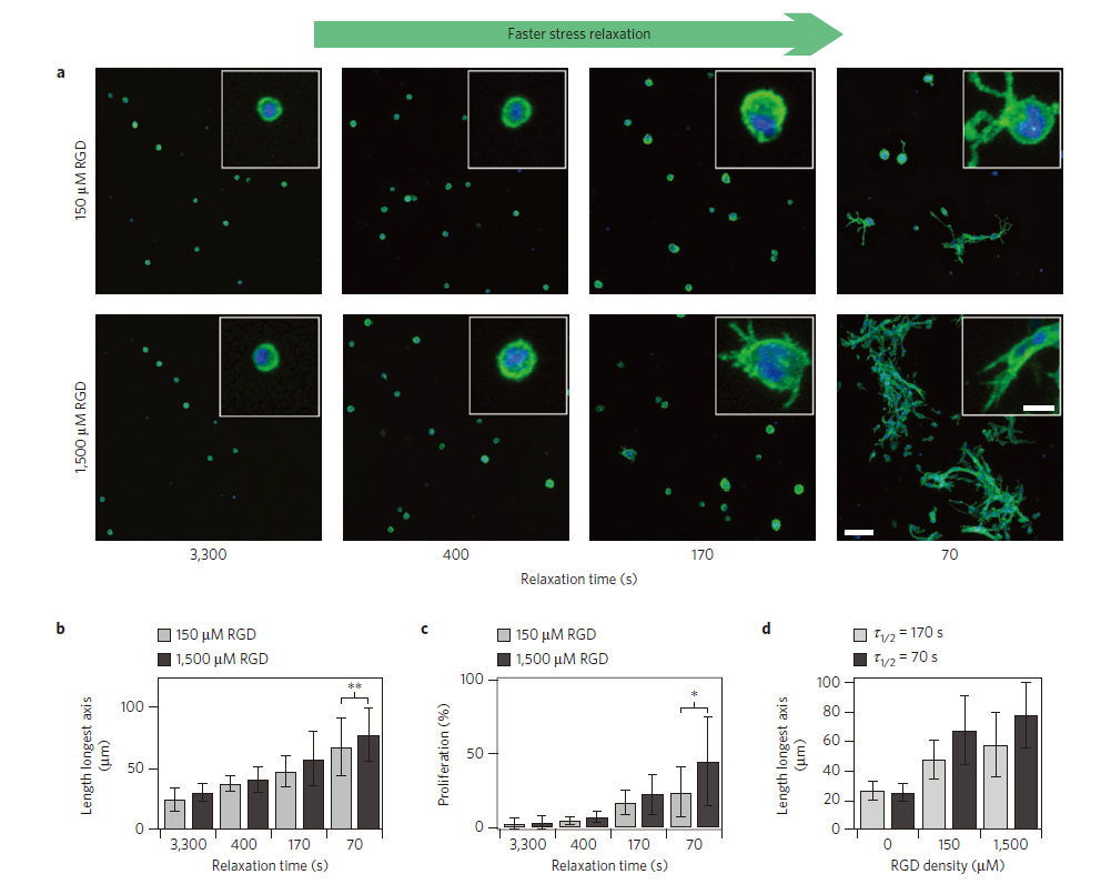
在快速松弛的水凝胶中,细胞铺展和增殖得到增强,特别是在RGD浓度增加时。
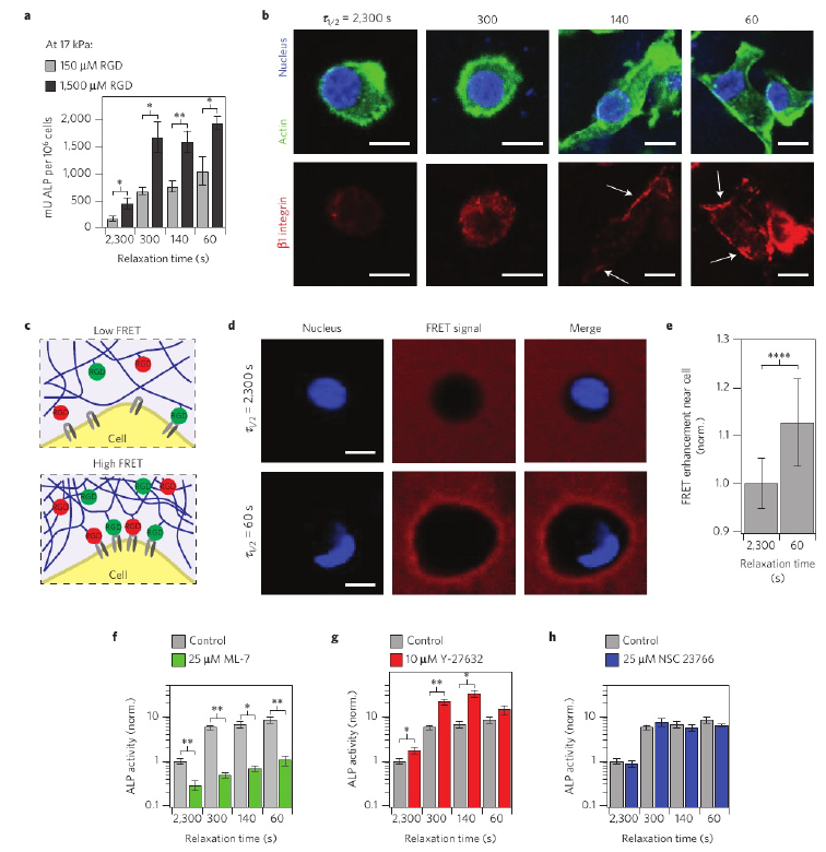
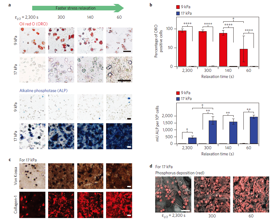
在初始弹性模量为17 kPa的快速松弛水凝胶中,MSCs的成骨分化显著增强,形成了富含胶原蛋白-1的矿化基质,类似于骨组织。
应力松弛对MSC分化的影响是通过ECM配体介导的,特别是通过整合素基础的粘附、RGD配体的局部聚集、肌动蛋白-肌球蛋白收缩性和YAP的核定位。

图2 | 封装在凝胶内的成纤维细胞的细胞铺展和增殖随着应力松弛的加快而增强
关键结论
应力松弛是细胞-ECM相互作用中的一个关键特征,也是细胞培养生物材料设计的一个重要参数。

图3 | 间充质干细胞只有在快速松弛的凝胶中才会发生成骨分化,并形成相互连接的富含胶原蛋白-1的矿化基质。

图4 | 通过基质配体密度、增强的RGD配体聚集以及肌球蛋白收缩性来介导间充质干细胞的成骨分化,在更硬的凝胶中。
该研究提供了一种独立于初始弹性模量和聚合物浓度调控水凝胶应力松弛的方法,这对于理解细胞-ECM相互作用和设计用于组织工程的生物材料具有重要意义。




向有意向客户提试样/试用服务
欢迎咨询交流
长按上方二维码可添加微信
主要提供两类设备
一类是细胞刺激力学加载(国产仪器可试用30天):
细胞牵张刺激系统
细胞静水压缩系统
细胞流体剪切系统
细胞电刺激系统
一类是测量弹性/粘弹性仪器
1. 生物力学试验机
2. 生物材料双轴力学测试系统
3. 生物纳米压痕仪
4. 微球压缩测试系统